首页
部门概况
部门简介
现任领导
机构设置
教授风采
师资概况
管理制度
办事流程
行政资讯
通知公告
部门动态
教学科研
教学动态
课程设置
教学制度
科研动态
科研成果
学术交流
党建工会
党建动态
理论学习
党建专题
工会动态
体质测试
教育部学生体质健康网
测试项目操作规范与方法
国家学生体质健康评分标准
体质测试成绩查询
体测通知
运动竞赛
竞赛计划
竞赛新闻
校运动队
竞赛成绩
规章制度
竞赛规程
军训工作
军训计划
军训动态
学校体委
组织机构
体委动态
文件精神
体育场馆
场馆简介
管理制度
场馆通知
奥林匹克
下载中心
行政相关
教学工作
体质测试
军训
其他
行政资讯
通知公告
>
部门动态
>
通知公告
首页
>
行政资讯
>
通知公告
>
正文
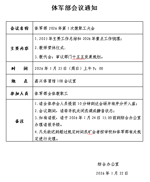
体军部2026年第1次教职工大会
来源 :
综合办
作者 :
时间 :
2026-01-22
友情链接:
嘉兴大学官网
∣
浙江省教育厅
∣
浙江省体育局
∣
中国学生体育网
∣
联系方式:浙江省嘉兴市广穹路899号 ∣ 邮编:314001 ∣ 电话:0573-8364 2438 ∣ Copyright © 2022 嘉兴大学体育与军训部